热点专题: 高等职业教育质量年度报告      "双高计划"建设专栏     

  • 首页
  • 重要资讯
    要闻
    公告
    地方动态
  • 今日新闻
  • 综合资讯
    资讯报道
    会议通知
    院校展台
  • 理论探索
    理论研究
    知网论文
  • 教学改革
    诊断改进
    课堂改革
    技术应用
    课程思政
  • 学生频道
    学生风采
    技能竞赛
    招生就业
  • 教师园地
    教师风采
    教师资源
    育人一线
  • 国际合作
    一带一路
    合作办学
    海外拾贝
  • 产教融合
    校企合作
    行业动态
  • 校联会专区
    校联会简介
    申请入会
    会员登陆
  • 专题专栏
  1. 您当前的位置: 首页 > 综合资讯 > 资讯报道

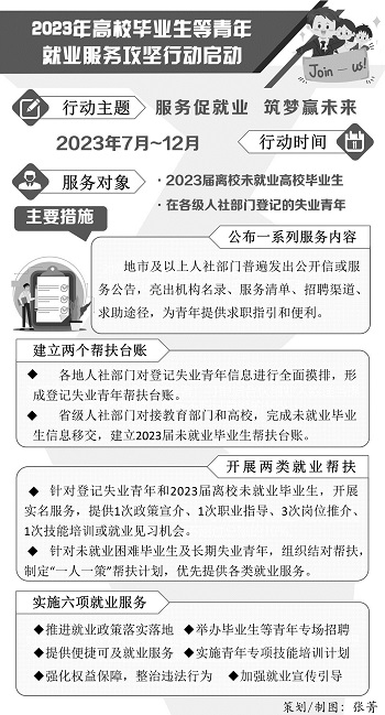
2023年高校毕业生等青年就业服务攻坚行动启动


发布时间:2023-07-31 浏览量: 信息来源: 《工人日报》(2023年07月31日 07版)

2147122_tpzz_1690425431684_b.jpg

  • 上一篇:职业本科成录取榜上“黑马” 就业好是王道
  • 下一篇:如何做到“学科跟着产业走、专业围着需求转”

综合资讯

资讯报道
会议通知
院校展台

点击排行

  • 各省“优质校建设”名单大汇总
  • 深入推进创新创业教育改革
  • 高职教育新问题倒逼教学新改革
  • “中国制造”需要改革课程体系
  • 2010年全国教育事业发展统计公报
  • 职业教育官产学一体化
  • 高校人才培养质量年度报告设计建议
  • 国家教育资源公共服务平台开通
  • 实现职业教育强国梦
  • 党的二十大报告关于职业教育有哪些新提法?多位专家解读

教育行政机构 | 高职院校 | 教材出版机构 | 学会与协会 | 中青在线

指导单位:全国高等职业学校校长联席会议

承办单位:宁波职业技术大学

联系电话: 0574-86891951 0574-86894211  投稿邮箱:nzymsc@vip.163.com    备案号: 浙ICP备13000515号-6

版权说明    版权所有:现代高等职业技术教育网    Copyright © 2019-2025 tech.net.cn All Rights Reserved.