山西省教育厅等七部门关于公布中北不锈钢(特钢)产业学院等28个山西省职业学校特色产业学院培育建设名单的通知
晋教职成〔2025〕 10 号
发布时间:2025-11-04 信息来源: 山西省教育厅
各市教育局、人社局、发展改革委、财政局、工信局、国资委、民营经济发展局、民营经济(中小企业)服务中心,各有关职业学校:
根据《山西省教育厅等七部门关于印发< 山西省职业学校特色产业学院建设工作方案> 的通知》(晋教职成〔2022〕 11号)和《山西省教育厅等七部门关于山西省职业学校特色产业学院发榜(第三批) 的公告》(晋教职成〔2025〕7 号),经学校申报、资格审核、专家评议、网上公示等程序,决定培育建设中北不锈钢(特钢)产业学院等 28 个省级职业学校特色产业学院。现将有关事项通知如下:
一、各市有关部门要加大指导和支持力度,持续推动省级职业学校特色产业学院建设。
二、各有关职业学校要高度重视、加强组织领导,按照《山西省职业学校特色产业学院建设工作方案》相关要求,紧密对接产业与专业镇发展对人才的需求,以培养高技能人才、服务高质量发展为核心导向,以提升学校办学能力、深化产教融合为目标,持续强化人才培养质量和社会服务能力。要创新人才培养模式,深化校企合作,共建高水平专业(群 ),构建响应产业与专业镇发展需求的课程体系,开发体现产业前沿和技术发展的高质量教材,建设一批高水平的产教融合实训基地,积极探索校企人才双向流动机制,打造高素质“双师型”教师队伍。要不断探索产业学院建设路径,完善管理与运行机制。
三、各产业学院合作企业要加大软硬件投入,积极接收职业学校教师定期访企、培训或在企业技术岗位兼职;积极参与产业学院的人才培养模式改革、专业建设、实训基地建设、课程建设、师资队伍建设、教材建设、教学资源建设等。
四、建设期最长不超过两年,建设期内实行双月调度机制,定期通过产业学院数据填报系统提交建设数据,并于每年4月30日、10月30日前在指定邮箱报送产业学院建设进展报告和典型案例(含Word版、PDF版)。
五、经建设并组织专家自评达到《山西省职业学校特色产业学院建设工作方案》认定标准的,各有关职业学校向省教育厅提出认定申请。
联系人:吕老师,张老师
联系电话:0351-3806852
电子邮箱:zcc@sxedc.com
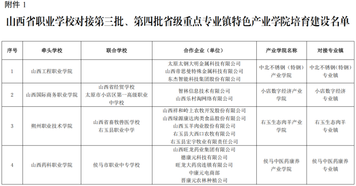
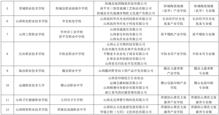
附件:1.山西省职业学校对接第三批、第四批省级重点专业镇特色产业学院培育建设名单
2.山西省职业学校对接相关产业特色产业学院培育建设名单
山西省教育厅
山西省人力资源和社会保障厅
山西省发展和改革委员会
山西省财政厅
山西省工业和信息化厅
山西省人民政府国有资产监督管理委员会
山西省民营经济发展局
2025年10月27日






