重庆工商职业学院:巴渝根脉.互鉴共生——“1+3+N”来华留学生国情教育创新实践
发布时间:2025-11-25
一、实施背景
(一)现实背景
重庆工商职业学院以共建“一带一路”倡议为指引,紧扣重庆内陆开放高地建设战略,立足学校国际化办学特色,直面来华留学生国情教育“文化认知碎片化”、教育形式单项输出、内容设计缺乏双向适配等核心痛点,开展特色教育改革实践。学校围绕“历史传承+文明互鉴”核心理念,紧扣“勤奋、忠诚、朴实”校风,以培养留学生跨文化沟通能力、文化实践创新能力和中国故事传播能力为核心,构建实施“1+3+N”来华留学生国情教育创新模式,推动了来华留学生文化认知与地域发展同频共振、文明互鉴与民间外交互促共进,为新时代来华留学生国情教育提供了创新范式。
(二)教育困境
1.文化认知“碎片化”局限
认知内容聚焦表层元素(如巴渝文化仅停留在火锅、山城等符号),缺乏对文化根脉的系统理解与认识;认知场景局限于校园、校外景点、教育实践基地、商业场所等,对中国社会结构、基层生活、地域文化差异了解不足,易形成“刻板印象”;认知逻辑割裂文化关联,难以构建完整认知体系,对中国文化的“连续性”“整体性”把握不足。
2.教育形式“单向输出”短板
课堂以“教师讲、学生听”为主,留学生缺乏表达观点、质疑补充的空间;实践活动多为“中国式安排”,留学生被动体验,缺乏“文化共创”机会;中外学生交流以“中国学生单向介绍中国文化”为主,鲜有留学生分享母国历史、习俗与思维方式的双向对话机制。
3.内容设计“双向适配”缺失
课程内容多从中国视角出发,忽视留学生文化背景、语言水平与认知习惯,教学材料语言难度过高、案例缺乏贴近性,导致“教”与“学”隔阂;缺乏文化对比元素,未能引导留学生在母国文化与中国文化间建立联系,削弱跨文化理解深度,难以实现真正的文明互鉴。
二、具体措施
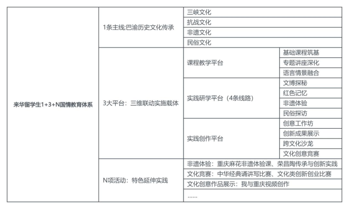
(一)构建“1+3+N”国情教育体系
立足学校来华留学生培养实际,打造“1+3+N”立体化育人系统(见图1),形成“主线聚焦-平台支撑-活动赋能”的闭环逻辑,实现“文化传承”与“文明互鉴”、巴渝特色与国际视野的深度融合。

图1 “1+3+N”来华留学生国情教育体系图
“1条主线”以巴渝历史文化传承为核心主线,串联三峡文化、抗战文化、非遗文化、民俗文化等核心内容,形成“历史脉络+文化内核+现代价值”的内容体系,帮助留学生系统把握巴渝文化发展逻辑。“3大平台”三维联动实施载体搭建“课堂教学+实地研学+实践创作”三大平台,构建“理论认知-具象感知-创新表达”的闭环育人链路。课堂教学平台:构建分层级课程体系,通过基础课程筑基、专题讲座深化、语言情境融合,夯实留学生文化知识基础;实地研学平台:打造4条精品路线,以“历史脉络+遗产保护”为轴线,实现文博探秘、红色记忆、非遗体验、民俗探访的沉浸式感知;实践创作平台:开展多元实践活动,通过文化展示、新媒体创作、跨文化沙龙,促进留学生文化表达与传播。“N项活动”以特色延伸实践,围绕三大平台开展“重庆麻花非遗体验课”“中华经典诵读比赛”“《我在重庆的日记》短视频创作”等N项特色活动,实现教育全周期覆盖,满足留学生多样化学习需求。
(二)打造“在地化+国际化”内容体系
聚焦文化传承与文明互鉴双重目标,重构国情教育内容体系,解决文化认知碎片化与双向适配不足问题。以巴渝文化为锚点,融入国际表达范式,构建“在地化+国际化”双维内容体系。深挖本土文化资源将重庆中国三峡博物馆、卢作孚纪念馆、合川三江民俗博物馆、荣昌陶艺基地等地域特色文化载体,转化为具象化教育资源,形成具有巴渝辨识度的内容矩阵。融入双视角设计在文化解读中嵌入留学生母国文化参照,通过“中外民俗对比”“文明起源对照”等环节,降低跨文化认知门槛,实现“在地特色”与“国际适配”的有机统一。配套双语数字资源开发中英文双语教学资料、VR本土文化资源、文物中英对照图鉴等,搭建多语言学习桥梁,助力留学生深度理解文化内涵。
(三)搭建“沉浸式+协同化”实践场景
打造多元化实践场景,解决教育形式单向化与体验脱节问题,实现“做中学”“游中学”“创中学”的深度融合。沉浸式研学场景以4条精品研学路线为依托,通过文物解读、场景还原、技艺体验等形式,让留学生在博物馆、历史遗址、非遗工坊中直观感知巴渝文化魅力。协同化教学场景组建“中国教师+非遗传承人+中国学生志愿者+留学生”混编团队,在研学讲解、实践创作中形成跨角色协同,增强教育感染力与文化共鸣。数字化传播场景搭建“留学生文化传播小组”等平台,指导留学生通过短视频、图文创作等形式,记录文化体验,实现从“文化接收者”到“传播者”的转变。
(四)构建“多元-动态-闭环”评价体系
建立科学评价机制,解决传统评价单一化、滞后化问题,实现文化认知与实践能力的全面追踪。多元主体评价整合教师评价、同伴评价、留学生自评、企业、场馆评价等多主体意见,从文化认知、实践能力、传播成效等维度进行全面考评。动态数据追踪通过问卷调查、实践作品分析、文化知识测试等方式,实时收集留学生学习数据,形成“文化认知成长档案”,动态掌握学习成效。闭环反馈优化根据评价结果优化课程内容、调整研学路线、创新活动形式,形成“评价-反馈-改进”的闭环机制,持续提升教育质量。
图2 教育评价体系图
三、成果成效
(一)留学生跨文化素养全面提升
“1+3+N”国情教育模式的深入实施,系统性推动留学生跨文化素养迈上新台阶,其文化认知的深度、实践能力的精度与文化传播的效度均实现显著提升。在文化认知层面,留学生对巴渝文化的理解从零散符号转向系统认知,90%的留学生能够精准阐述巴渝文化“坚韧包容、开放多元”的核心内涵,88%的留学生可生动清晰地讲述至少1个重庆历史文化故事(如三峡移民精神、抗战文化记忆等),较项目实施前,留学生的文化认知准确率提升幅度达50%,彻底打破了此前“知其然不知其所以然”的认知困境。在实践与传播层面,留学生将文化积淀转化为鲜活成果,在各类赛事中展现强劲实力,不仅在区域赛事中表现突出,斩获重庆市中华经典诵写讲比赛二等奖2项,三等奖2项;更是在全国性平台崭露头角,荣获教育部来华留学生短视频大赛二等奖1项。这些赛事成果与日常创作共同构成了一批兼具巴渝特色与国际视角的高质量文化传播内容,为巴渝文化走向世界注入了青年力量。
图3 学生获奖
(二)师资建设与成果
在“1+3+N”来华留学生国情教育实践中,学校聚焦核心育人力量培育与优质教学资源开发,实现师资能力与资源建设的双向突破,为国情教育质量升级筑牢坚实根基。
1.专业化教师团队实力凸显
学校精心组建的教师团队,兼具扎实的跨文化教学能力与深厚的巴渝本土文化素养,在行业内斩获多项荣誉,专业认可度持续提升。3名教师分别于2022年至2024年连续三年获评“重庆市来华留学工作先进个人”,1名教师荣获“重庆市来华留学工作年度人物”称号,形成梯队化的优秀师资力量;4位教师凭借在不同领域的深厚积淀,被聘为“重庆市来华留学工作专家”,覆盖高等教育质量认证、学术研究、国际中文教育、全英文专业及课程建设等关键领域,为区域来华留学教育发展提供专业智库支撑。
2.资源开发与教学科研成效显著
教师团队以留学生国情教育需求为核心导向,在教学资源开发、教学改革创新与实践指导中多点发力,成果丰硕。一是成功研发双语教学资料、VR本土文化资源、研学实践手册等多元化教学成果,将抽象的巴渝文化转化为具象化学习载体,有效降低留学生文化认知门槛;二是教师在首届成渝地区双城经济圈职业教育国际化微课教学大赛中表现亮眼,斩获一等奖1项、二等奖1项、三等奖2项,学校同步荣获“优秀组织奖”,充分彰显教学创新实力;三是教师在重庆市中华经典诵写讲比赛中,教师荣获一等奖1项,二等奖3项、三等奖4项,同时教师团队也精准指导留学生参赛,助力学生斩获二等奖2项、三等奖2项,4名指导教师荣获“优秀指导教师”称号,真正实现教学相长。
四、社会影响
学校深耕来华留学生国情教育创新实践,打造“工商汉语训练营”“巴渝研学季”两大特色品牌,推动文化传承、人才培养与区域发展深度融合,形成显著品牌辐射与示范效应。一是推动中外文化双向互鉴,培养的留学生成为巴渝文化海外传播生力军,多名毕业生在本国汉语教学中植入重庆非遗元素,搭建跨文化交流桥梁;二是赋能地方产业国际化,2025年承办泰国新能源汽车专业强化培训班,60余名师生参与学习,助力重庆智能网联汽车技术海外推广,构建产教融合国际化新范式,获重庆市教育国际交流协会高度认可;三是形成区域教育示范,辐射带动市内外8所高校借鉴应用,学校在重庆市高教学会留管分会相关会议上作典型经验分享,2022至2024年连续三年荣获“重庆市来华留学工作先进集体”;四是营造多元包容社会氛围,联动地方街道、社区开展文化展示活动,增进市民与留学生的互动认同,相关实践被中国新闻网、华龙网等主流媒体报道,社会反响热烈,彰显了教育服务国家对外开放与区域发展的战略价值。
作者:余建华、李佳、陈璐洋、刘波,均系重庆开放大学/重庆工商职业学院教师。

