关于公布华为MDC智能驾驶创新课题入选名单的通知


发布时间:2025-12-23 浏览量:

各相关院校:

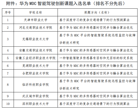
全国高等职业学校校长联席会议《关于华为MDC智能驾驶创新课题申报工作的通知》发布后,共收到12所高等职业院校(含本科层次)提交的申报书。经专家遴选,最终确定入选课题10个,现予以公布(详见附件)。

行云新能科技(深圳)有限公司将与入选课题院校联系对接,具体商定课题研究内容等,签订课题合作协议。课题院校须严格按照课题申报书及课题合作协议约定,做好课题组织实施,确保各课题研究任务落地落实、预期目标如期达成。全国高等职业学校校长联席会议将会同行云新能科技(深圳)有限公司组建课题工作组,加强对课题研究的过程指导、协调服务与结题工作。

联系方式:

全国高等职业学校校长联席会议:何老师 13723701013

行云新能科技(深圳)有限公司:王老师 18985568804

附件:华为MDC智能驾驶创新课题入选名单

全国高等职业学校校长联席会议

2025年12月18日

image.png

关于公布华为MDC智能驾驶创新课题入选名单的通知.pdf