要读广东高职的社会人士注意了!报名时间延长,网上就能搞定
发布时间:2019-10-14 信息来源: 《南方都市报》
日前,《广东省教育厅关于做好2019年第二期高职扩招专项行动有关工作的补充通知》(下称“通知”)印发。《通知》明确,2019年第二期高职扩招实施“退役军人学历提升计划”“基层卫生人员学历提升计划”,考生报名时间延长至10月15日。
同时,广东省招生办公室对考生报名及志愿填报流程进行优化,考生不须再到报名点现场领取考生号及报名确认,从领取报名号到报名确认、填报院校专业志愿均在网上操作完成。
退役军人、基层卫生人员学历提升计划 提前至10月实施
《通知》表示,根据教育部工作部署,将“退役军人学历提升计划”“基层卫生人才学历提升计划”招生录取工作提前至10月实施。“退役军人学历提升计划”“基层卫生人才学历提升计划”招生院校、专业及计划可于10月12日后查询广东省教育考试院官网(http://eea.gd.gov.cn/)或广东省教育考试院官微(gdsksy)。各院校招生专业具体信息及要求,可以登录院校招生网查阅院校高职扩招的招生简章。
其中,“退役军人学历提升计划”面向符合条件的退役军人招生,全日制在校培养。退役军人考生可选择报考“退役军人学历提升计划”,也可选择报考“高技能人才学历提升计划”。
“基层卫生人才学历提升计划”则面向符合条件的医疗卫生机构,包括医院、妇幼保健院、社区卫生服务中心(站)、卫生院、卫生站、疗养院、门诊部、诊所、卫生所(室)以及专科疾病防治院(所、站)、临床检验机构、急救站等医疗机构、专业公共卫生机构及其他医疗卫生机构等在职员工招生。
值得注意的是,报考临床医学、口腔医学、预防医学、中医学等临床类专业的人员,应当取得省级卫生行政部门颁发的相应类别的执业助理医师及以上资格证书,或者区县级以上卫生行政部门颁发的乡村医生执业证书;报考护理学专业的人员应当取得省级卫生行政部门颁发的执业护士证书;报考医学门类其它专业的人员应是从事相应专业工作的在职专业技术人员;考生报考的专业应与所从事的专业对口。
第二期高职扩招考生报名时间延长
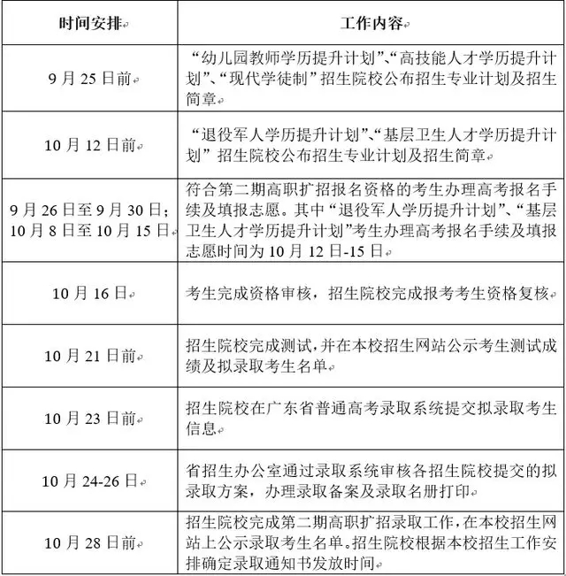
《通知》同时表示,结合“退役军人学历提升计划”“基层卫生人员学历提升计划”的实施,10月8日-15日期间,继续开展第二期高职扩招考生高考报名及志愿填报。调整后的工作时间安排可见文后表格安排。
与此同时,为进一步方便高职扩招考生进行高考报名及志愿填报,广东省招生办公室对考生报名及志愿填报流程进行了优化。10月8日至15日高职扩招考生报名及志愿填报期间,考生不须再到报名点现场领取考生号及报名确认,从领取报名号到报名确认、填报院校专业志愿均在网上操作完成。
2019年第二期高职扩招工作日程(修订版)


